MikroTik Cloud Router Switch CRS326-24S+2Q+RM, 650MHz CPU, 64MB, 1x10/100, 24x10G, 2x40G, USB vč. L5
MikroTik Cloud Router Switch CRS326-24S+2Q+RM, 650MHz CPU, 64MB, 1x10/100, 24x10G, 2x40G, USB vč. L5
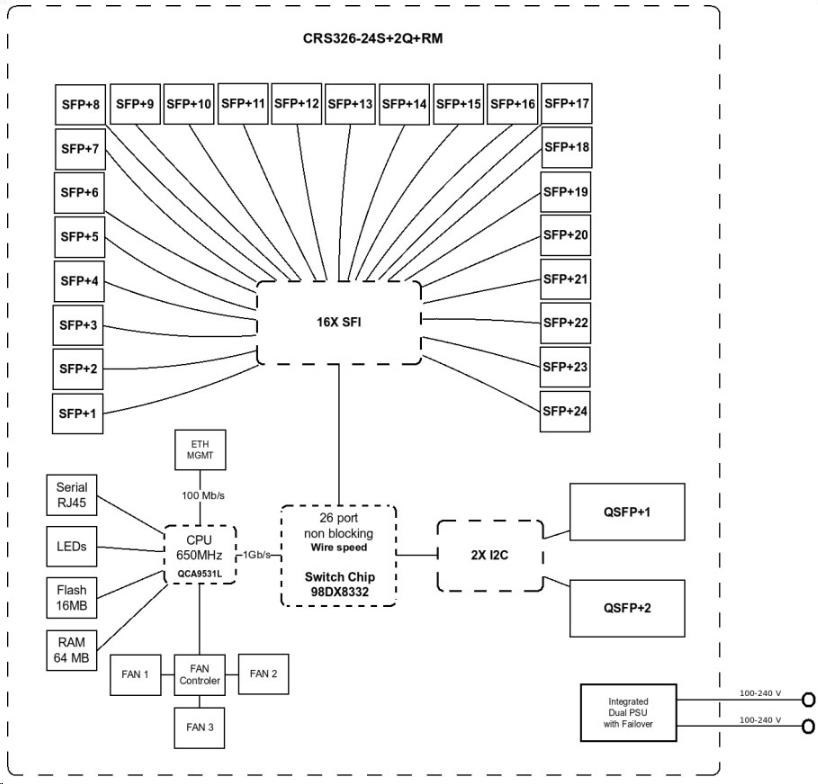
Cloud Router Switch CRS326-24S+2Q+RM
Pokud pracujete s velkým objemem dat, například jako poskytovatel internetu nebo správce datového centra - je CRS326-24S+2Q+RM perfektní upgrade pro vaši síť. CRS326-24S+2Q+RM je první produkt s 40 Gbps QSFP+ porty pro mimořádně rychlé a stabilní optické připojení.
Vysoký výkon
Switch má celkově 2x QSFP+ porty a 24x SFP+ portů, což poskytuje celkovou propustnost 320 Gbps a přepínací kapacitu 640 Gbps s rychlostí přeposílání 252 Mpps u většiny běžných paketů.
Redundantní napájení
CRS326-24S+2Q+RM se snadno spravuje - má USB port plné velikosti pro konfiguraci a duální napájení pro redundanci.
Dva operační systémy
Můžete si vybrat mezi legendárním RouterOSem nabitým funkcemi pro zavedení nebo jednodušším, ale výkonným SwOS. Pokud byste chtěli používat ve svém CRS směrování a další funkce L3 vrstvy, použijte RouterOS.
Obsah balení
- Zařízení
- (2) napájecí adaptér
- Úchyty do 19" racku
| CPU | 650MHz |
| Typ CPU | QCA9531 |
| RAM | 64MB |
| Počet 10/100 portů | 1 |
| 10G SFP+ ports | 24 |
| 40G QSFP+ ports | 2 |
| Redundantní napájení | Ano |
| USB port | USB typ A |
| Rozměry | 443 x 183 x 44 mm |
| Operační systém | RouterOS nebo SwitchOS |
| Rozsah pracovních teplot | -20C až 60C |
| Licence | L5 |
| Maximální spotřeba | 69W |
- Datasheet
- Diagnostika vadné jednotky
- Jak se bránit ESD
- veškeré informace o produktech společnosti MikroTik
- aktuální verze RouterOS ke stažení
- aktuální verze WinBoxu
- výpočet parametrů bezdrátového spoje
.



