BAZAR - MikroTik Cloud Router Switch CRS354-48P-4S+2Q+RM, 650MHz CPU, 64MB, 1x10/100, 48xGLAN(PoE), po opravě, komplet
BAZAR - MikroTik Cloud Router Switch CRS354-48P-4S+2Q+RM, 650MHz CPU, 64MB, 1x10/100, 48xGLAN(PoE), po opravě, komplet
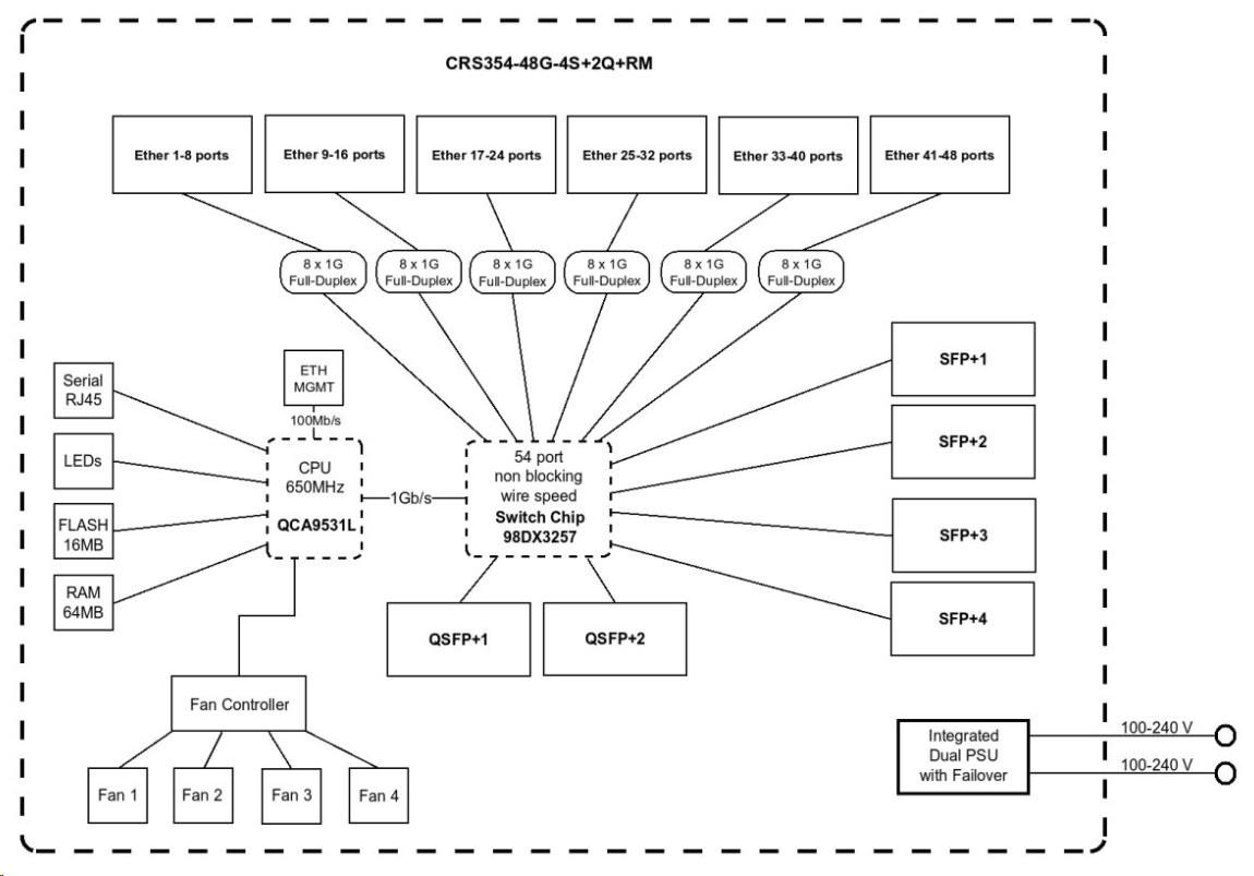
Cloud Router Switch PoE CRS354-48P-4S+2Q+RM
Power all your devices while having the strongest performance – this 48 port PoE+ switch will rock any setup, including 40 Gbps devices!
If you are looking for a single switch that will put your network setup ahead of the curve and power all the necessary devices – look no further! The new CRS354-48P-4S+2Q+RM is an effective and adaptable rackmount solution for managing networks in the most demanding environments. Unlike many other switches out there, our products are made with the system administrator in mind.
High-end performance with PoE-out for the masses: more 10G ports and even 40G ports, because speed matters
This powerful switch has 48 x 1G RJ45 ports and 4 x 10G SFP+ ports. There are also 2 x 40G QSFP+
ports for extremely fast fiber connections or linking with other 40 Gbps devices. All 48 Ethernet ports offer different power output options: Passive PoE, low voltage PoE, 802.3af/at (Type 1 “PoE” / Type 2 “PoE+”) with auto-sensing, making this switch the easiest solution to power even the largest setups. We have included a mighty power supply that can provide 750 W of power – this switch can handle a lot. And there is a special bracket for easy cable management. The 48 port champion you’ve been waiting for – this is the bargain of the decade! Now with PoE-out!
CRS354-48P-4S+2Q+RM is extremely functional, and it has the best price-point on the market – it will make the perfect addition to a professional setup. The total non-blocking throughput is 168 Gbps, switching capacity is 336 Gbps and the forwarding rate reaches 235 Mpps
Provedení: Rackmount
Počet "U" pozic: 1
Ventilátory: (3) 40 x 40 mm
Šasi: Kovové
Tlačítka: Reset
Provozní teplota [°C]: -20 až 60
Hloubka [mm]: 297
Šířka [mm]: 443
Výška [mm]: 44
RAM [MB]: 64
CPU: QCA9531
Frekvence CPU [MHz]: 650
Počet CPU jader: 1
Velikost interního uložiště [MB]: 16
Management LAN: (1) 10/100Mbps
Sériový port: RJ45
Rychlosti LAN: (48) 10/100/1000Mbps
Gigabit LAN: Ano
Rychlosti SFP/SFP+/QSFP+: (4) 10Gbps + (2) 40Gbps
Redundantní napájení: Ano
Typ napájení: Ze sítě (230V)
Podporované PoE-Out standardy: 802.3af, 802.3at, Pasivní 24V, Pasivní 48V
PoE budget [W]: 750
Max. spotřeba energie [W]: 800
Napájení přes konektor/svorkovnici: 230V AC
Rychlost předávání paketů [Mpps]: 235
Rychlost přepínání [Gbps]: 336
Web management: Ano
Funkce: VLAN, QoS, L3
Operační systém: RouterOS - L5
Podpora IPv6: Ano
Výchozí IP adresa: 192.168.88.1
Výchozí jméno a heslo: admin / -
Užitečné odkazy:
- Datasheet
- Diagnostika vadné jednotky
- Jak se bránit ESD
- veškeré informace o produktech společnosti MikroTik
- aktuální verze RouterOS ke stažení
- aktuální verze WinBoxu
- výpočet parametrů bezdrátového spoje
.




